浙江德翔智能仪表年产2000吨不锈钢管改扩建项目环评获审批意见

09/05/2025 00:58:35

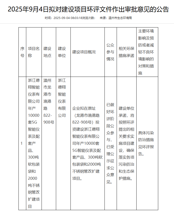
2025年9月4日,温州市生态环境局就浙江德翔智能仪表有限公司年产10000套5G智能仪表及配套产品、300吨软包装袋和2000吨不锈钢管改扩建项目环评文件作出审批意见并对外进行公告,公告期:5个工作日。

(来源:温州市生态环境局)

声明:

以上内容转载自51不锈钢网,如有侵权请告知删除。


联系我们
地址:浙江省丽水市龙泉市塔石街道金岗大道9号 手机:13676400196(张)15858010636(吴) 传真:0578-7336668 网址:
扫一扫关注我们